SP IFUGAO
  • Home
  • About
    Sangguniang Panlalawigan Vice Governor's Office SP Members SP Secretary's Office Internal Rules of Procedures Legislative Workflow
  • Committees
  • Legislative Output
    Resolutions Ordinances
  • General Info
    Facts & Figures Quick Stats Accomplishment Summary
  • Contact

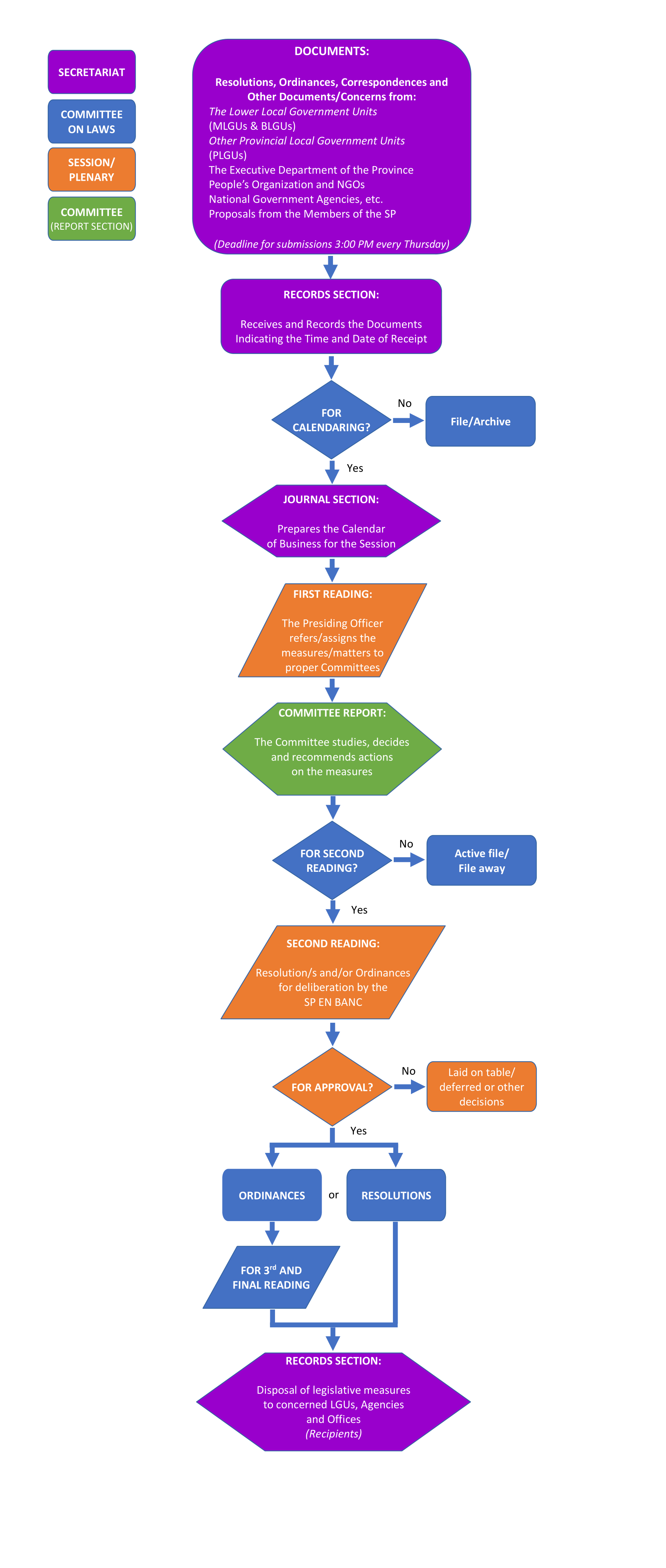
LEGISLATIVE WORKFLOW


LATEST EVENTS

  • 17th REGULAR SESSION OF THE 20th SANGGUNIANG PA... - December 2, 2025

  • 15th REGULAR SESSION OF THE 20th SANGGUNIANG PA... - November 18, 2025

  • 3rd SPECIAL SESSION OF THE 20th SANGGUNIANG PAN... - November 12, 2025

  • 14th Regular Session of the 20th Sangguniang Pa... - October 28, 2025

  • 2nd Special Session of the 20th Sangguniang Pan... - October 22, 2025

  • More Events

LINKS

PLGU Ifugao Official Website

Governor's Corner

Office of the Vice Governor (Facebook Page)

Happitan Ifugao - Facebook Page

QUICK LINKS

  • Sangguniang Panlalawigan
  • Office of the Vice Governor
  • Office of the SP Secretary
  • SP Members
  • Internal Rules of Procedures
  • Legislative Workflow
  • Resolutions
  • Ordinances
  • Facts & Figures
  • Quick Stats
  • Accomplishment Summary
  • Contact Us

ABOUT GOV.PH

  • Learn more about the Philippine government, its structure, how government works and the people behind it.
  • GOV.PH
  • Open Data Portal
  • Official Gazette

PLGU IFUGAO

  • www.ifugao.gov.ph

GOVERNMENT LINKS

  • Office of the President
  • Office of the Vice President
  • Senate of the Philippines
  • House of Representatives
  • Supreme Court
  • Court of Appeals
  • Sandiganbayan

Sangguniang Panlalawigan ng Ifugao

© 2025